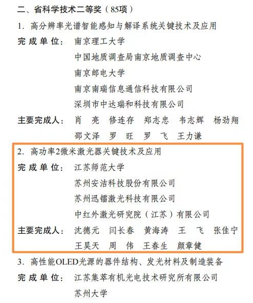
近日,江苏省人民政府发布《省政府关于2022年度江苏省科学技术奖励的决定》(苏政发〔2023〕54号),我校物理与电子工程学院沈德元教授领衔申报的“高功率2微米激光器关键技术及应用”项目荣获江苏省科学技术奖二等奖。

2微米特种波长高功率激光在光通信、特种材料加工、生物医疗等领域具有广泛的应用前景和迫切需求。此波段高功率激光受能量转换效率低、产热高、关键器件缺乏等因素限制,研发难度大、产品不成熟。沈德元教授团队十年来聚焦制约2微米激光功率提升的技术难题,开展联合攻关,研究并揭示制约2微米激光系统功率提升的物理机制,攻克高功率激光产生关键技术,研制出高功率激光关键器件和千瓦级激光系统。同时团队将研究成果在透明聚合物加工、医疗设备等领域进行推广应用,取得了很好的经济效益。
此次获奖,既是沈德元教授团队成员长期孜孜不倦辛勤耕耘的结果,也是学校多年来重视科研布局、加强有组织科研工作取得的阶段性成效。近年来,物电学院聚集新功能材料、激光核心器件、国防装备等领域,开展原创性基础研究和应用研究,产出一系列标志性科研成果,获批国家级创新平台1项、江苏省平台3项;获批国家自然科学基金重点项目1项、国家重点研发计划项目4项、中德合作项目1项;入选“万人计划”青年拔尖、中科院百人计划、江苏省特聘教授等高层次人才10余人,新增江苏省双创团队1个。同时,掌握一批自主知识产权的关键技术,为推动区域产业转型升级和促进前沿科学研究做出显著贡献。
该奖项不仅是对我校在激光技术领域科研成果的充分肯定,更是对学校科研工作再上新台阶的鞭策和激励。学校将继续以提高科技创新能力和社会服务水平为重点,聚焦有组织的科研,进一步加大对高质量科研成果的前瞻布局和培育力度,力争取得更多高水平的创新成果,为地方经济社会高质量发展做出更大贡献。

沈德元教授:中科院百人计划(A类)专家,江苏 “双创团队”领军人才,江苏“双创计划”创新人才,具有17年日本、新加坡和英国等海外研究经验,2011年全职加盟江苏师范大学,现担任江苏省先进激光技术与新兴产业协同创新中心主任,中红外激光研究院院长。获得江苏省有突出贡献的中青年专家、江苏省先进工作者(劳模)、中国侨界贡献奖等多项荣誉。近五年主持国家自然科学基金重点、国家重点研发计划项目等项目4项,发表高水平科研论文200余篇。任职中国光学学会激光专委会委员、江苏省光学学会常务理事、江苏激光产业技术创新战略联盟副主任专家委员等学术社会职务。



